各院(系):
根据学校统一安排,现将2025级新生开学典礼相关工作通知如下,请各单位根据要求认真落实。
一、时间地点
时间:2025年9月15日(周一)8:00
地点:海淀校园东操场
二、参加人员
1.校领导
2.各院(系)党政负责人
3.各院(系)学生工作负责人、新生班主任
4.北京校区2025级全体新生
5.部分北京校区2025级新生亲友代表
三、集合入场及离场
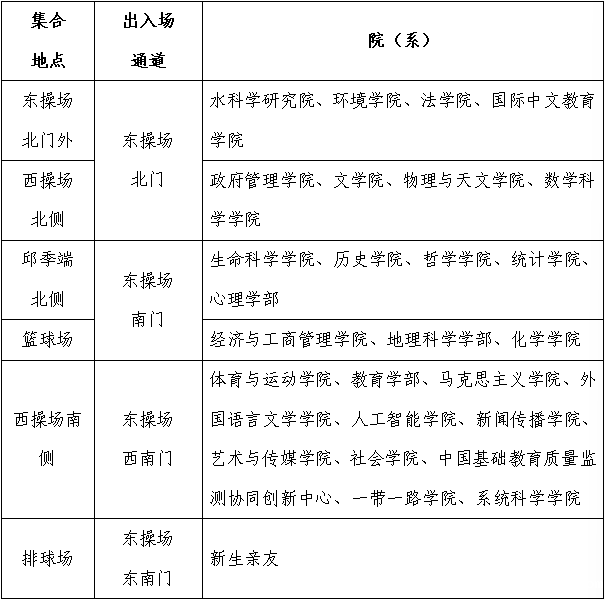
1.各院(系)于7:00在指定集合地点(集合地点见附件1)的院(系)标识牌后集合完毕,组织学生排好队(建议2列或4列)并凭入场券开始入场;由志愿者带领各院(系)队伍前往东操场指定区域入座(座位示意图见附件2),7:40之前入场完毕。
2.现场观礼新生亲友持观礼券于7:20在排球场集合完毕,由现场工作人员及志愿者组织家长有序排队并检查入场凭证后,由东操场东南门入场,并在指定区域等待,有序就坐。7:40后,不再接受亲友入场。观礼券按各院(系)新生比例及场地可容纳人数统筹分配,由党委学生工作部与新生入学材料统一下发,各院(系)自行分配。
3.典礼结束后,学生及亲友听从指挥,按照入场通道,有序离场。
四、工作要求
1.各院(系)务必明确告知参加典礼的学生开学典礼时间、地点、集合入场安排、注意事项等内容,明确典礼各项要求。
2.各院(系)学生工作负责人作为带队教师组织本单位新生参加开学典礼,各单位新生班主任、专职辅导员、学生事务助理做好配合和辅助工作,与新生共同就座。各单位教师负责维持现场秩序,处理突发事件和意外情况。现场如遇紧急情况,请听从学校工作人员的统一安排和指挥。
3.新生可着各院(系)文化衫参加开学典礼。根据各院(系)座位分布情况,学校在东操场草坪上摆放座椅,学生无需携带座椅。
4.为准确掌握参加人数,各单位需对参加2025级新生开学典礼的人数进行统计。请各院(系)在9月11日(周四)11:00前填报完成《2025级新生开学典礼参加情况统计表》(见附件3,包含参加典礼学生人数及带队教师信息统计)并发送至xsglc@bnu.edu.cn。
5. 为确保开学典礼各环节顺畅、高效,学工部将于9月14日16:00在东操场进行现场培训和路线踏勘,原则上各院(系)学生工作负责人、典礼当天现场工作人员均应参加。
如因突发天气原因或其他工作安排导致开学典礼安排发生变化,学校将通过官方渠道发布通知,请及时关注。
联系人:李老师,58806679,xsglc@bnu.edu.cn
党委学生工作部
2025年9月5日
附件1:开学典礼集合地点、出入通道安排

附件2:开学典礼现场座位示意图

附件3:2025级新生开学典礼参加情况统计表
表1.2025级新生开学典礼人数统计表

表2.2025级新生开学典礼带队教师信息统计表

